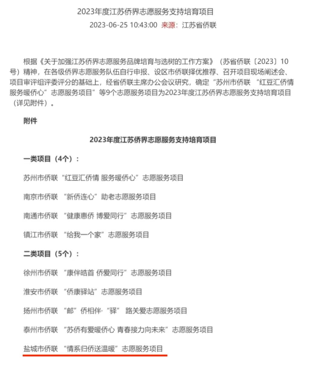
近日,2023年度江苏侨界志愿服务支持培育项目立项结果公布,贝博数理学院申报的《“情系归侨送温暖”志愿服务项目》喜获2023年度江苏侨界志愿服务支持培育二类项目。全省共9个项目获批立项,贝博也是代表盐城市侨联唯一获得立项单位。
近年来,贝博侨联在学校党委和市侨联的领导下,充分发挥高校智力资源优势,多次组织学生志愿者为归侨侨眷开展理论宣讲、探访慰问、联络联谊、文化活动等“一对一”或“多对一”暖侨助侨活动,校党委常委、副校长,校侨联主席王伟多次对活动给予指导和支持,服务活动得到了归侨侨眷及盐城市侨联的充分肯定。
今后,校侨联将持续做好凝侨心、聚侨力、汇侨智等志愿服务工作,重点打造盐城暖侨助侨、侨情侨史实践育人基地。继续组织学生志愿者积极参与社会服务,为学校和地方经济社会发展作出更大的贡献。
